← Quay lại
24/01/2026 33 phút

Chương 15: Có thật không?

Ở chương trước, bạn đã thấy cách nối rơle để tạo bộ cộng 1 bit sau đó kết hợp 8 cái lại để cộng 2 byte. Bạn còn thấy chúng xếp chồng được để cộng những số lớn hơn và rồi bạn tự hỏi lòng, Có thật đây là cách máy tính cộng số không?

Chà, nửa đúng nửa không. Khác biệt lớn nhất là ngày nay máy tính không còn được tạo ra từ rơle nữa. Nhưng đã từng có thời như vậy.

Vào tháng 11 năm 1937, một nhà nghiên cứu tại Bell Labs tên George Stibitz (1904-1995) mang về nhà vài rơle dùng trong mạch chuyển đổi điện thoại. Trên bàn bếp, ông lắp ráp những rơle này với pin, 2 bóng đèn và 2 công tắc bằng các mảnh kim loại cắt ra từ lon thiếc. Nó là bộ cộng 1 bit, như bạn đã thấy ở chương trước. Sau này Stibitz gọi nó là "Model K" vì ông đã tạo ra nó trên bàn bếp (kitchen).

Bộ cộng Model K sau này sẽ là một "bằng chứng lý thuyết" chứng minh rơle có thể làm toán. Bell Labs phê duyệt một dự án để tiếp tục công trình này, và vào năm 1940 Complex Number Computer đã đi vào hoạt động. Nó gồm khoảng hơn 400 rơle, được dùng để nhân số phức, là những số gồm cả phần thực và ảo. (Số ảo là căn bậc 2 của số âm, chúng có ích trong ứng dụng khoa học kĩ thuật.) Nhân số phức cần 4 phép nhân và 2 phép cộng riêng biệt. Complex Number Computer có thể xử lí phần thực và ảo lên đến 8 chữ số thập phân. Mất khoảng 1 phút để thực hiện phép nhân này.

Đây không phải là máy tính đầu tiên dựa trên rơle. Theo thứ tự thời gian, máy đầu tiên được tạo bởi Conrad Zuse (1910-1995), khi đang là một sinh viên kĩ thuật vào năm 1935, bắt đầu xây dựng một cỗ máy trong căn hộ của cha mẹ mình ở Berlin. Cỗ máy đầu tiên tên là Z1, không dùng rơle nhưng phỏng theo chức năng của rơle hoàn toàn về mặt cơ học. Máy Z2 của ông thì dùng rơle và có thể được lập trình với lỗ đục trong phim điện ảnh 35mm cũ.

Trong khi đó khoảng năm 1937, một sinh viên tốt nghiệp đại học Harvard tên Howard Aiken (1900-1973) đang tìm cách thực hiện rất nhiều phép tính lặp lại. Nó dẫn tới sự hợp tác giữa Harvard và IBM để cho ra đời Automated Sequence Controlled Calculator (ASCC), sau này được biết đến với cái tên Harvard Mark I, hoàn thành năm 1943. Khi hoạt động, tiếng click của rơle trong máy này phát ra âm thanh rất đặc trưng - đối với một số người, nó nghe giống như tiếng đan len từ một phòng chật nít chị em. Máy Mark II là cỗ máy dựa trên rơle lớn nhất, dùng 13.000 rơle. Harvard Computation Laboratory, đứng đầu là Aiken, đã dạy tiết học đầu tiên trong môn khoa học máy tính.

Những máy tính dựa trên rơle này - cũng được gọi là máy tính cơ điện vì chúng kết hợp thiết bị cơ điện tử - là máy tính digital (điện tử) đầu tiên hoạt động.

Từ digital dùng để mô tả những máy tính này do George Stibitz đặt vào năm 1942 để phân biệt với máy tính analog (tương tự), thứ được dùng phổ biến trong nhiều thập kỷ.

Một trong những máy tính analog vĩ đại là Differential Analyzer được tạo bởi giáo sư MIT Vannevar Bush (1890-1974) cùng học trò vào những năm 19227-1932. Máy này sử dụng các đĩa quay, trục quay, và bánh răng để giải các phương trình vi phân, là những phương trình liên quan đến giải tích. Đáp án của phương trình vi phân không phải là một số mà là một hàm số, và Differential Analyzer sẽ in đồ thị hàm này lên giấy.

Máy tính analog có thể được truy ngược dòng lịch sử tới thời máy Tide-Predicting Machine (Máy dự báo sóng) thiết kế bởi nhà vật lý William Thomson (1824-1907), sau này được biết đến là Lord Kelvin. Vào những năm 1860, Thomson nghĩ ra một cách để phân tích thuỷ triều lên xuống và chia nhỏ mẫu hình thành một chuỗi đường cong sin với biên độ và tần số khác nhau. Theo lời của Thomson, mục tiêu của Tide-Predicting Machine là "để thay thế trí tuệ con người bằng máy móc để khỏi tốn quá nhiều công sức tính toán các thành phần cơ bản tạo nên sự lên xuống của thuỷ triều". Nói cách khác, nó dùng bánh xe, bánh răng và ròng rọc để cộng các phần sóng sin và in kết quả ra lên giấy cuộn, cho thấy thuỷ triều sẽ thay đổi thế nào trong tương lai.

Cả Differential Analyzer và Tide-Predicting Machine đều có khả năng in đồ thị nhưng điều thú vị là chúng làm việc đó mà không phải tính toán các số xác định đồ thị! Đây là đặc tính của máy tính analog.

Sớm nhất là vào 1879, William Thomson đã biết sự khác nhau giữa máy tính analog và digital, nhưng ông dùng các thuật ngữ khác. Các công cụ như máy dự báo thuỷ triều được ông gọi là "máy tính toán liên tục" để phân biệt chúng với máy "số học thuần tuý" ví dụ như "ý tưởng lỗi lạc nhưng chỉ được hiện thực hoá một phần của những máy tính toán của Babbage".

Thomson đang ám chỉ tới công trình nổi tiếng của nhà toán học người Anh Charles Babbage (1791-1871). Nếu nhìn lại, Babbage là một kì nhân của lịch sử khi đã thử tạo một máy tính digital rất lâu trước cả khi máy tính analog phổ biến!

Bettmann/Getty Images


Cùng thời với Babbage (và rất lâu sau đó) một computer là một người được thuê để tính số. Bảng logarit được dùng thường xuyên để đơn giản hoá tính nhân, và bảng hàm lượng giác là thiết yếu để định hướng trên biển và cho các mục đích khác. Nếu bạn muốn phát hành một tập hợp các bảng toán học mới, bạn phải thuê một đống computer, cài đặt cho nó chạy và rồi ráp các kết quả lại. Lỗi có thể lẩn vào bất kì công đoạn nào của quy trình và tất nhiên từ cả phép tính ban đầu cho đến sắp xếp kiểu chữ để in trang kết quả.

Charles Babbage rất tỉ mỉ và đã trải qua cảm giác buồn bực khi gặp những lỗi này trong bảng toán. Bắt đầu khoảng năm 1820 ông nảy ra ý tưởng tạo một động cơ có thể lập những bảng này tự động thậm chí đến cả việc cài đặt kiểu in.

Máy đầu tiên của Babbage được gọi là Difference Engine, tên này là vì nó được thiết kế để thực hiện một công việc cụ thể: lập những bảng toán học. Mọi người biết rằng để lập bảng logarit, bạn không cần phải tính logarit cho từng giá trị cụ thể. Thay vào đó, chỉ cần tính logarit cho những giá trị được chọn, rồi dùng phép nội suy để tính những giá trị ở giữa dựa trên hiệu số (sự chênh lệch) trong những phép tính tương đối đơn giản.

Babbage thiết kế Difference Engine để tính những hiệu số này. Nó dùng bánh răng để biểu diễn số thập phân và đã có khả năng cộng trừ. Nhưng mặc dù có vài quỹ hỗ trợ từ chính phủ Anh, nó không bao giờ được hoàn thiện và Babbage bỏ rơi Difference Engine vào năm 1833.

Tới khi đó, Babbage đã có một ý tưởng còn xịn hơn nữa cho một cỗ máy mà ông gọi là Analytical Engine. Qua nhiều lần thiết kế đi thiết kế lại (với một ít mẫu và phần đã được tạo ra) nó đã làm ông chộn rộn mãi tới khi qua đời. Analytic Engine là thứ gần nhất với một máy tính digital mà thế kỉ 19 sinh ra được. Trong thiết kế của Babbage, nó có một bộ nhớ (giống giống với khái niệm bộ nhớ của ta) và một cái , thực hiện phép tính. Nhân có thể tính bằng cách cộng nhiều lần và chia bằng cách trừ nhiều lần.

Điều hấp dẫn nhất về Analytical Engine là nó có thể được lập trình dùng các thẻ đục lỗ. Babbage có được ý tưởng này từ khung cửi tự động tiên tiến phát triển bởi Joseph Marie Jacquard (1752-1834). Khung cửi Jacquard (ra đời năm 1801) dùng những tấm bìa cứng bị đục lỗ để điều khiển việc dệt mẫu trên lụa. Thành tựu của Jacquard là một bức chân dung tự hoạ bằng lụa 2 màu đen trắng cần khoảng 10.000 bìa.

Babbage không bao giờ để lại cho chúng ta bất kì mô tả dễ hiểu, mạch lạc nào về những điều ông dự định làm với Analytic Engine. Ông tỏ ra hùng hồn hơn khi viết những biện giải toán học cho các phép màu hay sáng tác các lời chỉ trích kịch liệt để kết tội những nhạc sĩ đường phố.

Augusta Ada Byron, vợ của bá tước Lovelace (1815-1852), là người đã bù đắp những thiếu sót của Babbage. Bà là con gái hợp pháp duy nhất của nhà thơ Lord Byron nhưng được hướng tới toán học bởi người mẹ để kháng cự với tính mơ mộng mà bà có thể đã thừa hưởng từ ông bố. Bà Lovelace nghiên cứu với nhà logic học Augustus de Morgan (người đã xuất hiện trong chương 6 và 8) và bị ấn tượng với cỗ máy của Babbage.

Hulton Archive/Stringer/Getty Images


Khi cơ hội đến để dịch một bài báo tiếng Ý về Analytical Engine, Ada Lovelace đảm nhận công việc này. Bản dịch của bà được công bố vào năm 1843, nhưng bà bổ sung vào một chuỗi những ghi chú đã mở rộng bài viết gấp 3 lần bản gốc. Một trong số chúng chứa một tập mẫu hướng dẫn cho máy của Babbage, do đó Lovelace có thể không phải là lập trình viên máy tính đầu tiên (có lẽ là Babbage), nhưng là người đầu tiên đã công bố một chương trình máy tính.

Những người kể từ đó đăng chương trình máy tính hướng dẫn trên các tạp chí và sách vở có thể tự xem mình là hậu bối của Ada.

Với Ada Lovelace ta có lẽ mắc nợ bà những lời đậm chất thơ nhất về cỗ máy của Babbage khi bà viết "Ta có thể nói rằng Analytic Engine thêu hoa vào toán học cũng như khung cửi Jacquard đã thêu hoa dệt gấm nhung lụa vậy."

Lovelace cũng có một tầm nhìn vượt thời đại về máy tính không chỉ để tính số. Bất cứ thứ gì có thể biểu diễn bằng số là một chủ đề khả thi cho Analytical Engine:

Giả dụ rằng mối quan hệ nền tảng của âm sắc trong khoa học hoà âm và sáng tác âm nhạc có thể được biểu thị và điều chỉnh theo cách như vậy, máy có thể sáng tác những tác phẩm nhạc phức tạp và có hệ thống với bất kỳ mức độ phức tạp hay phạm vi nào.

Xét Babbage và Samuel Morse gần như cùng thời và Babbage cũng biết công trình của George Boole, thật không may là ông đã không tạo được mối quan hệ cốt yếu giữa rơle điện báo và logic toán học. Mãi tới năm 1930 những kĩ sư tài năng mới bắt đầu tạo máy tính từ rơle. Harvard Mark I là máy tính đầu tiên in bảng toán học, hiện thực hoá giấc mơ của Babbage sau hơn 100 năm.

Từ máy tính digital đầu tiên vào những năm 1930 tới nay, toàn bộ lịch sử máy tính có thể được tóm gọn lại với 3 xu hướng: nhỏ hơn, nhanh hơn, rẻ hơn.

Rơle không phải là thiết bị tốt nhất để tạo máy tính. Vì rơle mang tính cơ học và phải bẻ cong thanh kim loại để hoạt động, chúng có thể gãy sau một thời gian dài sử dụng. Rơle cũng hỏng nếu có bụi hoặc mảnh giấy nhỏ mắc kẹt giữa các điểm chạm. Trong một vụ việc nổi tiếng năm 1947, một con bướm đêm được lấy ra từ một rơle trong máy tính Harvard Mark II. Grace Murray  Hopper (1906-1992) người đã tham gia vào nhóm cộng sự của Aiken năm 1944 và sau này trở nên khá nổi tiếng trong lĩnh việc ngôn ngữ lập trình máy tính, dán con bướm này vào sổ nhật kí máy tính với ghi chú "Trường hợp thực tế đầu tiên tìm ra bug".

Một thay thế khả thi cho rơle là ống chân không (gọi là "valve" bởi người Anh), được phát triển bởi John Ambrose Fleming (1849-1945) và Lee de Forrest (1873-1961) liên hệ với radio. Tới năm 1940, ống chân không đã được dùng từ lâu để tăng âm điện thoại và hầu như ở mọi nhà đều có một bộ đài radio đầy ống phát sáng có thể phóng đại tín hiệu radio để chúng có thể nghe được. Ống chân không cũng có thể được nối - giống như rơle - thành cổng AND, OR, NAND và NOR.

Bất kể cổng logic có làm từ rơle hay ống chân không. Cổng logic luôn có thể dùng để lắp ráp thành các bộ cộng và những phần phức tạp khác.

Thế nhưng ống chân không có vấn đề của riêng nó. Chúng đắt đỏ, tốn rất nhiều điện và tạo rất nhiều nhiệt. Điểm trừ lớn nhất là chúng rồi sẽ cháy rụi. Đó là chuyện thường tình mà người ta đã sống quen. Những ai có radio ống thường hay thay thế ống định kì. Hệ thống điện thoại được thiết kế với rất nhiều redundancy (sự thừa) nên mất đi một hai ống không phải gì to tất. (Cũng không ai trông đợi hệ thống điện thoại hoạt động trơn tru hết). Thế nhưng khi một ống bị cháy trụi trong máy tính nó không thể được phát hiện ngay được. Hơn nữa một máy tính dùng quá nhiều ống chân không mà theo thống kê là chúng có thể cháy hết mỗi 5 phút.

Ưu điểm lớn của việc dùng ống chân không so với rơle là tốc độ. Lúc tốt nhất, một rơle chỉ bật tắt được khoảng một nghìn phần giây hay 1 mili giây. Một ống có thể bật tắt khoảng một triệu phần giây - 1 micro giây. Thú vị thay, vấn đề tốc độ không phải là lí do chính cần xem xét lại trong phát triển máy tính đời đầu, vì chung quy tốc độ tính toán liên kết với tốc độ máy có thể đọc một chương trình từ giấy hay cuộn phim. Chừng nào máy tính còn được tạo ra theo cách này, nó không quan trọng ống chân không nhanh hơn rơle cỡ nào.

Bắt đầu từ đầu những năm 1940, ống chân không dần chiếm chỗ của rơle trong những máy tính mới. Tới 1945, việc chuyển đổi hoàn tất. Trong khi máy rơle được biết tới là máy tính cơ điện tử, ống chân không là nền tảng của máy tính điện tử đầu tiên.

Tại trường Moore School of Electrical Engineering (University of Pennsylvania) J. Presper Eckert (19190-1995) và John Mauchly (1907-1980) đã thiết kế ENIAC (Electrical Numerical Integrator and Computer). Nó dùng 18.000 ống chân không và được hoàn thiện vào cuối năm 1945. Thuần về trọng lượng (khoảng 30 tấn), ENIAC là máy tính lớn nhất từng được làm ra (và có lẽ là mãi về sau). Cố gắng của Eckert và Mauchly để được cấp bằng sáng chế cho máy tính tuy nhiên lại bị ngăn cản bởi một yêu sách cạnh tranh của John V. Atanasoff (1903-1995) người trước đó đã thiết kế một máy tính điện chưa bao giờ hoạt động được.

ENIAC hấp dẫn mối quan tâm của nhà toán học John von Neumann (1903-1957). Kể từ năm 1930, Neumann, sinh ra ở Hungary (tên ông được đọc là noy man) đã sống ở US. Một người đàn ông khoa trương, người nổi tiếng với việc làm toán phức trong đầu, von Neumann là một giáo sư toán học tại Princeton Institute for Advanced Study, và ông đã nghiên cứu mọi thứ từ cơ lượng tử đến ứng dụng của lý thuyết trò chơi trong kinh tế.

Bettmann/Getty Images


Von Neumann đã giúp thiết kế hậu duệ của ENIAC là EDVAC (Electronic Discrete Variable Automatic Computer). Cụ thể là trong bài báo năm 1946 "Thảo luận sơ bộ về thiết kế logic của một công cụ điện toán điện tử," đồng tác giả với Arthur W. Burks và Herman H. Goldstine, ông đã mô tả vài tính năng của máy tính điều khiển EDVAC là một cách tân đáng xem xét hơn ENIAC. ENIAC dùng số thập phân nhưng những người thiết kế EDVAC cảm thấy là máy tính nên dùng số nhị phân bên trong. Máy tính cũng nên có nhiều bộ nhớ nhất có thể và bộ nhớ này cũng nên dùng để lưu trữ cả mã chương trình và dữ liệu khi chương trình đang được xử lý. (Một lần nữa, nó không áp dụng cho ENIAC. Lập trình với ENIAC là việc phải bật tắt công tắc và cắm vào dây cáp.) Thiết kế này dần được biết tới là khái niệm chương trình được lưu trữ. Những quyết định thiết kế này là một bước tiến hoá quan trọng đến nỗi tới ngày nay ta vẫn nói về kiến trúc von Neumann trong máy tính.

Vào năm 1948, Tập đoàn máy tính Eckert-Mauchly (sau này là một phần của Remington Rand) bắt đầu làm việc với thứ mà sẽ trở thành máy tính thương mại đầu tiên - Universal Automatic Computer, hay UNIVAC. Nó được hoàn thành vào năm 1951, và máy đầu tiên được giao cho Cục Thống Kê Dân Số. UNIVAC có màn ra mắt trên mạng vào giờ vàng của kênh CBS, khi nó được dùng để dự đoán kết quả cuộc bầu cử tổng thống năm 1952. Anchorman Walter Cronkite gọi nó là "não điện". Cũng trong năm 1952, IBM công bố hệ máy tính thương mại đầu tiên của công ty, 701.

Và kể từ đó bắt đầu một lịch sử lâu dài của điện toán chính phủ và tập đoàn. Mặc dù lịch sử đó thú vị thế nào đi nữa thì ta sẽ lại theo đuổi một con đường lịch sử khác - con đường đã hạ giá thành và kích cỡ máy tính, đã đưa chúng vào tận từng nhà và bắt đầu một đột phá điện tử gần như không ai để ý vào năm 1947.

Bell Telephone Laboratories xuất hiện vào lúc American Telephone and Telegraph chính thức tách mảng nghiên cứu khoa học và kĩ thuật ra khỏi mảng kinh doanh của họ, tạo một công ty con vào ngày 1 tháng 1 năm 1925. Mục đích của Bell Labs là phát triển công nghệ để cải tiến hệ thống điện thoại. Nhiệm vụ đó may thay lại mơ hồ đủ để chứa đựng bao nhiêu thứ tạp nham, nhưng một mục tiêu lâu dài rõ ràng bên trong hệ thống điện thoại luôn là phóng đại tín hiệu âm thanh rõ ràng khi được truyền tải qua dây dẫn.

Một lượng nghiên cứu và mày mò khá lớn đổ vào việc phát triển ống chân không nhưng vào ngày 16 tháng 12 nămn 1947 2 nhà vật lý học tại Bell Labs là John Bardeen (1908-1991) và Walter Brattain (1902-1987) nối được một bộ phóng đại kiểu khác. Bộ phóng đại mới này được tạo từ một tấm gecmani - một nguyên tố được biết đến là semiconductor (chất bán dẫn) - và một lá vàng. Họ trình diễn thử cho sếp là William Shockley (1910-1989) một tuần sau đó. Nó là transistor đầu tiên, một thiết bị mà một số người đánh giá là phát minh quan trọng nhất của thế kỉ 20.

Transistor không tự dưng xuất hiện. 8 năm trước, vào ngày 29 tháng 12 năm 1939, Shockley đã viết trong sổ tay "Hôm nay tôi đã nhân ra là một bộ khuếch đại dùng chất bán dẫn chứ không phải chân không về mặt lý thuyết là khả thi." Và kể từ cái ngày transistor đầu tiên được mô tả ấy nhiều năm sau đó người ta đã cố hoàn thiện nó. Mãi đến năm 1956 Shockley, Bardeen và Brattain mới được trao giải Nobel vật lý "cho những nghiên cứu của họ về chất bán dẫn và khám phá ra hiệu ứng transistor".

Ở đầu sách, tôi đã nói về chất dẫn điện và chất cách điện. Chất dẫn điện được gọi như vậy vì chúng rất có lợi cho dòng điện đi qua. Đồng, bạc và vàng là những chất dẫn điện tốt nhất và không ngẫu nhiên mà chúng nằm trên cùng cột trong bảng tuần hoàn các nguyên tố hoá học.

Nguyên tố gecmani và silicon (cũng như một số hợp chất) được gọi là semiconductor (chất bán dẫn), không phải vì độ dẫn điện bằng một nửa chất dẫn điện mà là vì tính dẫn điện của nó có thể được điều khiển theo vài cách. Chất bán dẫn có 4 electron trong lớp vỏ ngoài cùng, là một nửa số electron tối đa mà lớp vỏ ấy có thể có. Trong một chất bán dẫn nguyên chất, nguyên tử tạo thành các mối liên kết rất bền chặt với nhau và có cấu trúc tinh thể tương tự như kim cương. Những chất như vậy không phải là chất bán dẫn tốt.

Nhưng chất bán dẫn có thể được pha, có nghĩa là chúng kết hợp với các tạp chất nhất định. Một kiểu tạp chất thêm vào các electron dư cho những chỗ nào cần thêm liên kết giữa các nguyên tử. Chúng được gọi là chất bán dẫn loại N (N cho negative). Một loại tạp chất khác cho ra chất bán dẫn loại P.

Chất bán dẫn có thể được đưa vào trong bộ khuếch đại bằng cách kẹp chất bán dẫn loại P vào giữa 2 chất bán dẫn loại N. Đây được gọi là transistor NPN, và 3 mảnh này được gọi là collector (cực thu), base (cực nền)emitter (cực phát).

Đây là sơ đồ của một transistor NPN:

Transistor NPN


Một điện áp nhỏ đi vào base có thể điều khiển một điện áp lớn hơn nhiều đi từ collector tới emitter. Nếu không có điện áp ở base, nó sẽ tắt transistor.

Các transistor thường được gói lại trong các lon kim loại nhỏ có đường kính khoảng một phần tư inch với ba dây nhô ra:

Transistor


Transistor mở đầu cho các linh kiện điện tử solid-state (trạng thái rắn), có nghĩa là transistor không cần chân không và được chế tạo từ chất rắn, cụ thể là chất bán dẫn và phổ biến nhất là silicon. Ngoài việc nhỏ hơn ống chân không, transistor còn cần ít năng lượng hơn, tạo ít nhiệt hơn và có tuổi thọ dài hơn. Thật kì cục khi mang một đài radio ống trong túi. Nhưng một đài radio transistor có thể dùng được một viên pin nhỏ, và không như ống, nó chẳng bị nóng. Những ai may mắn có quà giáng sinh vào năm 1954 có khả năng mang một đài radio transistor bỏ túi. Những đài đầu tiên ấy dùng transistor được tạo bởi Texas Instruments, một công ty quan trọng trong cuộc cách mạng bán dẫn.

Thế nhưng ứng dụng thương mại đầu tiên của transistor lại là máy trợ thính. Để tưởng niệm di sản mà cả cuộc đời của Alexander Graham Bell dành trọn cho người điếc, AT&T cho phép các nhà sản xuất máy trợ thính dùng công nghệ transistor không cần phải trả tiền bản quyền.

TV transistor đầu tiên ra mắt năm 1960, và ngày nay các vật dụng ống đã gần như biến mất. (Cũng không phải hoàn toàn. Những người mê âm thanh nổi và tay chơi ghi-ta điện vẫn còn thích âm thanh từ bộ khuếch đại ống hơn là dùng transistor.)

Năm 1956, Shockley rời Bell Labs để lập nên Shockley Semiconductor Laboratories. Ông chuyển đến Palo Alto, California, nơi ông lớn lên. Nó là công ty đầu tiên đặt tại vùng này. Để rồi các công ty máy tính và bán dẫn khởi nghiệp ở đây và miền nam San Francisco giờ được biết tới với cái tên thân thuộc là Thung Lũng Silicon.

Ống chân không ban đầu được phát triển để khuếch đại âm thanh, nhưng nó cũng có thể dùng làm công tắc trong cổng logic. Tương tự với transistor. Đây là cổng AND bằng transistor được cấu trúc giống với phiên bản rơle:

Cổng AND bằng transistor


Chỉ khi cả đầu vào A và B có điện áp làm cho 2 transistor dẫn điện và do đó tạo ra một điện áp đầu ra. Điện trở ngăn đoản mạch khi nó xảy ra.

Nối 2 transistor như bạn thấy dưới đây tạo ra cổng OR. Cả 2 transistor được nối với nguồn điện và emitter nối với nhau:

Cổng OR


Mọi thứ ta đã học về tạo cổng logic và những thành phần khác từ rơle đều đúng với transistor. Rơle, ống và transistor ban đầu đều được phát triển chủ yếu cho mục đích khuếch đại nhưng có thể được nối với nhau theo những cách tương tự để tạo ra cổng logic chính là thứ mà máy tính được tạo nên. Máy tính transistor đầu tiên được làm ra vào năm 1956 và trong vòng vài năm ống đã bị bỏ rơi khi thiết kế các máy tính mới.

Transistor chắc chắn là đã làm máy tính đáng tin cậy hơn, nhỏ hơn và ít hao năng lượng hơn nhưng chúng không nhất thiết phải làm máy tính được tạo ra đơn giản hơn. Transistor để cho bạn đặt được nhiều cổng logic hơn bên trong một khoảng không gian nhỏ nhưng bạn vẫn phải lo hết tất cả các kết nối qua lại của những phần tử này. Nối các transistor thành cổng logic cũng khó như nối rơle và ống chân không.

Thế nhưng như bạn đã khám phá, những kết hợp nhất định của transistor xuất hiện lặp đi lặp lại. Các cặp transistor gần như luôn nối thành cổng. Cổng thường được nối thành các bộ cộng, hoặc bộ giải mã hoặc bộ mã hoá như bạn đã gặp ở cuối chương 10. Trong chương 17, bạn sẽ sớm thấy một cấu hình quan trọng cốt tuỷ của cổng logic được gọi là flip-flop, có khả năng lưu bit, và một counter (bộ đếm) để đếm số nhị phân. Lắp ráp những mạch này sẽ dễ dàng hơn nếu transistor đã được nối sẵn theo những cấu hình thông dụng.

Ý tưởng này dường như đã được đề xuất đầu tiên bởi nhà vật lý người Anh Geoffrey Dummer (1909-2002) trong một bài phát biểu tháng năm năm 1952. "Tôi muốn trộm nhìn vào tương lai", ông nói.

Với sự xuất hiện của transistor và công trình trong chất bán dẫn nói chung, dường như bây giờ có thể xem xét các trang bị điện trong một khối rắn mà không có dây nối. Khối này có thể gồm những lớp cách điện, dẫn điện, vật liệu hiệu chỉnh và khuếch đại, chức năng điện được nối trực tiếp bằng cách cắt bỏ những vùng của một vài lớp.

Tuy nhiên sản phẩm thực tế đợi thêm vài năm nữa.

Không biết gì về lời tiên đoán của Dummer, vào tháng bảy năm 1958 một vụ việc đã xảy đến với Jack Kilby (1923-2005) của Texas Instruments đó là nhiều transistor cũng như điện trở và những phần tử điện khác có thể được tạo từ một mảnh silicon. Sáu tháng sau, vào tháng một năm 1959, ý tưởng tương tự cơ bản đến với Robert Noyce (1927-1990). Noyce ban đầu làm việc cho Shockley Semiconductor Laboratories, nhưng vào năm 1957 ông và 7 nhà khoa học khác đã rời đi và lập nên Fairchild Semiconductor Corporation.

Trong lịch sử công nghệ, phát minh đồng thời phổ biến hơn những gì chúng ta tưởng. Mặc dù Kilby đã phát minh thiết bị này trước Noyce 6 tháng, và Texas Instruments đã ứng dụng nó cho một bằng sáng chế trước Fairchild, Noyce được cấp bằng sáng chế trước. Những cuộc chiến pháp lý nảy sinh từ đó, và chỉ sau một thập kỉ mới ngã ngũ để thoả mãn các bên. Mặc dù họ chưa bao giờ làm việc cùng nhau, Kilby và Noyce ngày nay đều được nhớ đến là đồng sáng lập integrated circuit (vi mạch), hay IC, thường được gọi là chip.

Vi mạch được sản xuất qua một quy trình phức tạp liên quan tới việc sắp lớp các đĩa bán dẫn silicon đã pha và khắc chính xác thành những vùng khác nhau để tạo ra các phần tử cực nhỏ. Mặc dù đắt đỏ để phát triển một vi mạch, nhưng chúng lợi hơn khi sản xuất hàng loạt - càng tạo ra nhiều càng rẻ.

Chip silicon thực tế thì mỏng và mong manh nên nó phải được đóng gói thật an toàn vừa để bảo vệ vừa cung cấp một số cách để các phần tử bên trong chip kết nối được với những chip khác. Những vi mạch đời đầu được gói trong một vài cách khác nhau, nhưng phổ biến nhất là miếng nhựa hình chữ nhật dual inline package (DIP, gói trong kép), với 14, 16 hay lên tới 40 chân thò ra từ 2 cạnh:

DIP


Đây là chip 16 chân. Nếu bạn giữ chip sao cho phần thụt vào nằm bên trái (như trong hình), chân được đánh số từ 1 tới 16 bắt đầu ở dưới bên trái và đi vòng quanh mặt phải để kết thúc với chân 16 ở mặt trên bên trái. Chân mỗi bên cách nhau chính xác 1/10 inch.

Trong suốt những năm 1960, chương trình không gian và chạy đua vũ trang đã khích động thị trường vi mạch mới chớm. Về mặt dân sự, sản phẩm thương mại đầu tiên chứa vi mạch là máy trợ thính được bán bởi Zenith vào năm 1964. Trong năm 1971, Texas Instruments bắt đầu bán máy tính bỏ túi đầu tiên và Pulsar với đồng hồ điện tử đầu tiên. (Rõ ràng IC trong đồng hồ điện tử được đóng gói khác ví dụ bên trên rất nhiều) Nhiều sản phẩm khác tích hợp vi mạch trong thiết kế xuất hiện.

Vào năm 1965, Gordon E. Moore (khi đó ở Fairchild và sau này đồng sáng lập tập đoàn Intel) nhận thấy công nghệ đang phát triển theo một cách mà số lượng transistor có thể đặt vừa vào một con chip đã gấp đôi mỗi năm kể từ 1959. Ông dự đoán xu hướng này sẽ tiếp tục. Xu hướng thực tế thì chậm hơn một chút, nên quy luật Moore (như cuối cùng nó được gọi như vậy) được điều chỉnh để tiên đoán việc transistor tăng gấp đôi bên trong chip sau mỗi 18 tháng. Điều này vẫn là một tỉ lệ tăng trưởng nhanh đáng kinh ngạc và hé lộ tại sao máy tính gia đình luôn luôn có vẻ như trở nên lạc hậu trong vài năm ngắn ngủi. Quy luật Moore dường như đã suy yếu trong thập kỉ thứ hai của thế kỉ 21, nhưng thực tế vẫn đi gần với dự đoán.

Một vài công nghệ khác nhau được dùng để chế ra các phần tử làm nên vi mạch. Mỗi một công nghệ này đôi khi được gọi là một họ IC. Tới giữa những năm 1970, có 2 họ nổi bật: TTL (đọc là ti ti eo) và CMOS (xi mót).

TTL viết tắt của transistor-transistor logic. Những chip này được yêu thích hơn bởi những người đam mê tốc độ. Chip CMOS (complementary metal-oxide-semiconductor, chất bán dẫn kim loại ô xít bù) dùng ít năng lượng hơn và dễ chấp nhận nhiều điện áp hơn, nhưng chúng không nhanh bằng TTL.

Nếu giữa những năm 1970 bạn là một kĩ sư thiết kế điện tử (có nghĩa là bạn thiết kế những mạch lớn hơn từ IC) một công cụ trên bàn của bạn là một quyển sách giày 5/4 inch được xuất bản lần đầu năm 1973 bởi Texas Instruments được gọi là The TTL Data Book for Design Engineers (Sổ dữ liệu TTL cho kĩ sư thiết kế). Đây là một bộ tham khảo hoàn chỉnh của 7400 (bảy bốn trăm) chuỗi vi mạch TTL được bán bởi Texas Instruments và vài công ty khác, được gọi như vậy vì mỗi IC trong họ này được xác định bằng một con số bắt đầu với số 74.

Mỗi vi mạch trong sê-ri 7400 gồm các cổng logic mắc sẵn theo một cấu hình nhất định. Vài chip cung cấp các cổng đã nối sẵn đơn giản mà bạn có thể dùng để tạo các phần tử lớn hơn; những chip khác cung cấp những phần tử thông dụng.

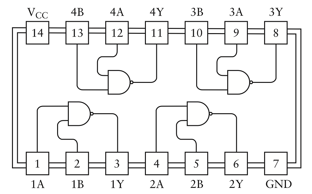
IC đầu tiên trong dãy 7400 chính là 7400, được mô tả trong Sổ Tay Dữ Liệu TTL là "Cổng NAND Dương 2 Đầu Vào Bộ Tư". Có nghĩa là vi mạch này chứa bốn cổng NAND 2 đầu vào. Chúng được gọi là cổng NAND dương vì một đầu vào 5 vôn (hoặc xấp xỉ) tương ứng với logic 1 và điện áp không tương ứng với logic 0. Đây là con chip 14 chân, và một sơ đồ nhỏ trong sổ tay dữ liệu cho thấy cách các chân tương ứng với đầu vào và đầu ra:

Chip 14 chân


Sơ đồ này thể hiện góc nhìn từ trên xuống của chip (chân ở dưới) với thụt vào ở bên trái.

Chân thứ 14 đánh dấu bằng VCC tương đương với kí hiệu V mà tôi vẫn luôn dùng để biểu thị một điện áp. Chân 7 đánh dấu là GND cho nối đất. Mỗi vi mạch bạn dùng trong một mạch cụ thể phải được nối với một nguồn điện 5 vôn và một nối đất thông dụng. Mỗi một cổng NAND trong bộ tứ của chip 7400 có 2 đầu vào và một đầu ra. Chúng hoạt động độc lập với nhau.

Một thực tế quan trọng cần biết về một vi mạch cụ thể là thời gian lan truyền - thời gian cần để một thay đổi đầu vào được phản ánh ở đầu ra.

Thời gian lan truyền cho chip thường được đo bằng nano giây, viết tắt là nsec. Một nano giây là một khoảng thời gian rất ngắn. Một phần nghìn giây là một mili giây. Một phần triệu giây là một micro giây. Một phần tỉ giây là một nano giây. Thời gian lan truyền cho cổng NAND trong chip 7400 được đảm bảo ít hơn 22 nano giây. Đó là 0,000000022 giây, hay 22 phần tỉ của một giây.

Không phải chỉ mình bạn là không cảm nhận được nano giây. Nếu bạn giữ cuốn sách này cách mặt 0,3 mét, 1 nano giây là thời gian mà ánh sáng đi từ trang sách tới mắt bạn.

Tuy nhiên nano giây chính là thứ làm cho máy tính khả thi. Mỗi bước máy tính làm là một hoạt động cơ bản rất đơn giản, và lý do duy nhất bất cứ thứ gì thực tế được thực hiện trong một máy tính là do những hoạt động này xảy ra rất nhanh. Trích lời Robert Noyce, "Sau khi bạn làm quen với nano giây, hoạt động máy tính về mặt khái niệm khá là đơn giản."

Hãy tiếp tục nghiên cứu kĩ Sổ Tay Dữ Liệu TTL cho Kĩ Sư Điện. Bạn sẽ thấy rất nhiều thứ bé nhỏ quen thuộc trong sách này: Chip 7402 gồm 4 cổng NOR 2 đầu vào, 7404 có 6 inverter, 7407 có 4 cổng AND 2 đầu vào, 7432 có 4 cổng OR 2 đầu vào, và 7430 là một cổng NAND 8 đầu vào:

Chip 7430


NC là viết tắt của no connection (không kết nối).

Tiếp tục lật sang các trang của Sổ tay dữ liệu TTL, bạn sẽ khám phá ra chip 7483 là một bộ cộng đầy đủ nhị phân 4 bit, 74151 là một selector dữ liệu 8-line-to-1-line, 74154 là bộ giải mã 4-line-to-16-line.

Vậy là giờ bạn đã biết làm thế nào mà tôi tạo ra được các phần tử khác nhau mà bạn thấy trong sách. Tôi trộm tụi nó từ Sổ tay dữ liệu TTL cho kĩ sư thiết kế đó.

Một trong những chip thú vị bạn sẽ gặp trong sách đó là 74182, được gọi là look-ahead carry generator (bộ sinh bit nhớ báo trước). Nó được dùng chung với một con chip khác là 74181, để thực hiện phép cộng và các phép toán số học khác. Như bạn đã thấy khi một bộ cộng 8 bit được tạo ra ở chương 14, mỗi bit của bộ cộng nhị phân phụ thuộc vào nhớ từ bit trước đó. Nó được biết là một ripple carry. Số bạn muốn cộng càng lớn bạn nhận được kết quả càng chậm.

Một bộ sinh bit nhớ báo trước được thiết kế để cải thiện xu hướng này bằng cách cung cấp mạch riêng để tính toán bit nhớ nhanh hơn bộ cộng tự làm. Mạch đặc biệt này tất nhiên cần nhiều cổng logic hơn nhưng nó tăng tốc tổng thời gian cộng. Đôi khi một mạch có thể được cải tiến bằng cách thiết kế lại để lược bỏ bớt cổng logic nhưng rất là thường xuyên trường hợp một mạch có thể được tăng tốc bằng cách thêm vào nhiều cổng logic hơn để xử lý trường hợp cụ thể.

Cổng logic không phải là các đối tượng ảo hay ẩn dụ. Chúng rất thật. Cổng và bộ cộng logic đã từng được tạo ra chỉ từ rơle và sau này rơle được thay bằng ống chân không và ống chân không lại thay bằng transistor để rồi transistor lại được thay bằng vi mạch. Nhưng ý tưởng nền tảng vẫn là một.
Cảm ơn bạn đã đọc bài.
16

Open to Work

Looking for a Fullstack Ruby on Rails developer?

I am open to new remote/hybrid opportunities and contract work.

Thảo luận trên Bluesky

Đi

Đang tải bình luận...

Powered by Bluesky AT Protocol